露天煤矿智能采剥建设指南国家能源集团
2020年3月,国家发改委等8部委联合印发《关于加快煤矿智能化发展的指导意见》,明确提出我国煤矿智能化阶段目标和重点任务。为贯彻落实《关于加快煤矿智能化发展的指导意见》、《我国煤炭行业高质量发展总体思路、目标方向、量化标准和重点举措研究》等国家相关政策,集团公司迅速响应,制定了《国家能源集团关于加快煤矿智能化建设的实施意见》。2020年10月,为进一步加大工作力度,集团公司提出了2022年实现“5个100%”建设目标,2025年力争煤矿智能化技术引领行业水平。
为切实推进国家能源集团露天煤矿智能采剥建设,特编制本指南,作为露天煤矿智能化建设的指导性文件和技术依据。
一、建设目标
到2022年底,集团公司所有露天煤矿智能化技术及建设100%覆盖,露天煤矿固定岗位100%实现无人值守,其中初级4个,中级15个,高级0个。2021年建设初级1个,中级1个,高级0个;2022年建设初级3个,中级14个,高级0个。
二、分级标准
智能采剥分级原则。按照技术水平分级,即:
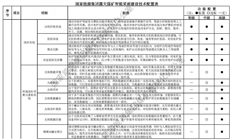
初级为卡车无人驾驶、有人监控+电铲及辅助设备远程操控;
中级为卡车无人驾驶、远程监控+电铲及辅助设备远程操控;
高级为卡车无人驾驶、电铲自主装车+远程监控。
三、建设内容
1.初级智能采剥
建设传输网络和控制系统,对卡车、电铲及辅助设备进行线控化改造,实现卡车无人驾驶、有人监控,电铲、辅助设备远程操控,实现“采、运、排”装备单机智能化作业。
(1)网络及控制系统建设:包括网络设备设施、地面控制系统、车地无线通信系统、路侧感知系统、区域道路交通设施等。
(2)线控化技术改造:包括设备工作机构监测系统、环境监视与安全预警系统、车辆感知系统、通信系统和车载操作系统建设。
(3)高清地图管理:利用车辆自带监控设备、路侧监控设备等实现地图同步更新,为矿卡路径导航提供精确数据支撑。
2.中级智能采剥
运用雷达、视频监控、精准定位等感知技术,在电铲、卡车及辅助设备单机智能化作业的基础上,建立协同作业管理系统,实现卡车无人驾驶、远程监控,电铲、辅助设备远程操控,实现采区“采、运、排”设备编组智能化作业。
(1)感知系统建设:采用视频+激光雷达+毫米波雷达等技术,建立精准通讯、精准定位系统,采取冗余方案形式,精确感知工况、环境、位置,实现多目标物检测和跟踪。
(2)编组运行:优化完善控制系统功能,采用V2X、差分定位、惯性导航、北斗定位等通信技术,引导卡车、电铲及辅助设备协同配合、智能避让、编队作业。
(3)基于环境感知、智能网联、边缘计算等技术,研发无人驾驶系统,实现矿用卡车“装、运、卸”作业过程无人化、远程监控。
3.高级智能采剥
在电铲、卡车及辅助设备编组智能化作业的基础上,建设一体化管控平台,融合各系统功能,优化车辆运输作业规范和车铲匹配方案,实现卡车无人驾驶+电铲自主装车+远程监控,达到采区设备多机智能化协同。
(1)建立数据中心,利用大数据、云计算、人工智能、三维可视化、虚拟仿真、数字孪生等技术、实现铲位自动布置、车铲自动匹配、路径自动优化和地图实时更新。
(2)建设露天煤矿智能综合管控平台,充分挖掘数据潜在价值,实现生产流程优化过程参数优化、数字仿真优化、设备故障智能诊断、经营决策优化等功能。
(3)在平台一体化管控、数据集中化统一的基础上,逐步打造具有自感知、自学习、自决策、自执行、自适应的无人卡车,实现采区设备智能协同作业。
附件国家能源集团露天煤矿智能采剥建设技术配置表






